Instance Verification Kit (IVK)
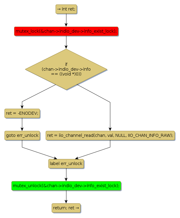
mutex lock @ [10761+46+/linux-3.19-rc1/drivers/iio/inkern.c]
Instance Signature: info_exist_lock
|
The Matching Pair Graph:
|
|
Function Name
|
Control Flow Graph (CFG)
|
Events Flow Graph (EFG)
|
Source Correspondence
|
|
iio_read_channel_raw
|
|
|
[10690+20+/linux-3.19-rc1/drivers/iio/inkern.c]
|